全面获取世界杯比赛数据
全面获取世界杯比赛数据的关键入口与深度价值
当一届世界杯拉开帷幕时,球迷看到的是进球、欢呼和泪水,而数据分析者看到的则是一个规模庞大、结构复杂、极具价值的“数据金矿”。谁能更全面地获取世界杯比赛数据,谁就能在战术研究、舆情分析、商业决策甚至媒体报道中占得先机。全面获取并不是简单地把比分记下来,而是建立一套从数据源头到存储、分析与可视化的完整链路,将碎片化的赛事信息转化为可计算、可追溯、可复用的知识资产。

理解世界杯比赛数据的多维结构
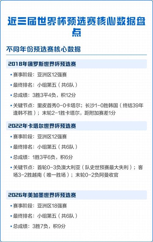
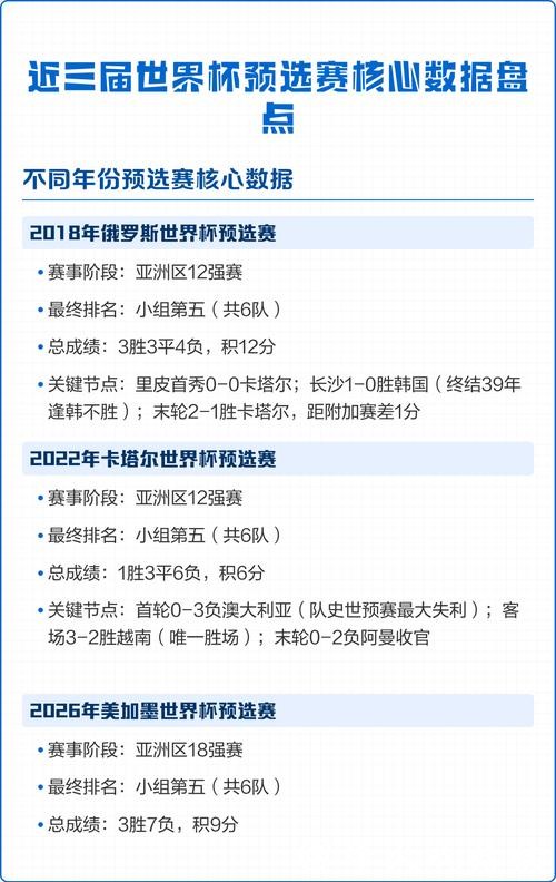
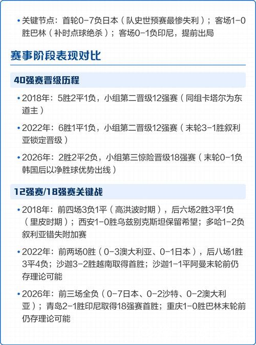
在谈如何全面获取之前,需要先明确“世界杯比赛数据”究竟包括什么。最基础的是结构化数据,如比赛时间、参赛球队、比分、进球时间、红黄牌数量等,这类信息通常由国际足联、电视转播方和权威数据公司提供。进一步则是技术统计数据,例如射门次数、直塞球、成功传球率、抢断与拦截位置、预期进球值xG等。这一层数据已经能为教练和分析师提供战术参考。再往深处,则是事件级和位置级数据,通过对每一次触球、跑动路线乃至球员平均站位的记录,实现对比赛的精细重建。最后还有丰富的非结构化数据,如解说文本、社交媒体评论、赛后采访视频、球迷论坛讨论内容,它们虽缺乏统一结构,但在舆情分析和情绪识别方面价值巨大。全面获取世界杯比赛数据,实质上就是在这些不同维度之间建立稳定的采集与整合机制。
多渠道数据源的选择与整合
围绕世界杯赛事,数据来源呈现出高度多样化的特征。官方渠道方面,国际足联会发布部分统计报表和技术报告,为数据分析提供权威参考;商业数据服务商则通过付费API提供高精度的实时数据,包括事件时间轴、阵型变化和球员评分。与此媒体网站和体育资讯平台往往公开基本技术统计,为轻量级应用提供便利。值得注意的是,大量一手数据还潜藏在视频与直播信号中,通过计算机视觉技术对比赛画面进行识别,可以捕捉到跑动距离、攻防转换速度等传统统计里难以获取的指标。对于技术团队而言,真正的挑战不在于有没有数据,而在于如何将官方统计、商业API、抓取脚本和视觉识别的结果统一到同一套数据模型中,实现跨源对齐与去重,保证数据的一致性与完整性。

从实时采集到历史沉淀的数据工程思路
世界杯比赛数据的价值很大程度上取决于时间维度。实时性是直播互动、即时赔率、社交话题推送的核心需求,而历史沉淀则为战术研究和趋势分析提供基础。实现全面获取,需要一套分层的数据工程方案:在实时层,通过订阅官方或第三方的推送流、部署高可用爬虫以及利用消息队列,将比分、进球事件、球员换人等第一时间写入缓冲存储;在近实时层,对采集的数据进行基础清洗和格式化,补齐缺失字段、纠正时间偏差,并依据比赛、球队和球员维度构建索引;在离线层,则将完整的赛事数据归档到数据仓库中,配合维度建模与标签体系,让之后的查询分析可以高效执行。通过这样的分层设计,既能保证直播阶段的即时使用,又不会牺牲数据长期利用的深度和稳定性。
技术要点深度解析 标准化 清洗与标注
想要真正做到全面获取世界杯比赛数据,仅有数据量是远远不够的,质量与结构同样关键。首先是标准化问题,同一事件在不同数据源中的命名、时间戳和位置表示方式可能完全不同,如果不进行统一处理,后续的统计结果会产生明显偏差。其次是清洗,一场比赛往往伴随着重复记录、异常值甚至逻辑冲突,例如比分在某一时间段出现“回退”的情况,需要通过规则校验与交叉验证进行纠正。更深一步的是标签化与语义标注,例如不仅记录“进球发生在第60分钟”,还要标注这是一次反击、定位球还是阵地进攻,由谁组织、谁完成关键传球。通过这样的高维标注,后续对战术风格、关键球员影响力的分析才有足够的语义支撑。
典型案例解析 从比分记录到战术洞察
某支欧洲传统强队在最近几届世界杯中表现起伏不定,他们的分析团队在备战期间构建了一个覆盖近三届世界杯的全量比赛数据仓库。起初,仅依靠公开比分和传统技术统计,团队只能得出“控球率高但效率一般”这类粗略结论。后来,他们通过付费API获取了事件级数据,并使用视频识别技术补全了跑动和防线整体位置,从而实现了对比赛场景的精确重建。通过对数百场比赛中“高位逼抢成功率”与“前场30米区域传球网络”的交叉分析,团队发现该队在面对五后卫阵型时,压迫强度显著下降,右路进攻频繁陷入停滞。基于这套全面数据,他们为下一届世界杯设计了针对性的边路轮转和中路插上策略,最终在面对类似防守体系的对手时,创造出了明显更多的高质量射门机会。这一案例说明,全面获取世界杯比赛数据的意义不在于追求炫目的仪表盘,而在于用完整、可信的数据链条支撑具体的战术与决策。

从专业分析到大众应用的场景延展
全面的数据获取不仅服务于教练团队和俱乐部,也正在重塑球迷与媒体体验。对于体育媒体而言,整合历史与实时数据可以构建丰富的互动报道:在关键进球出现后,立即展示该球员在世界杯历史中的进球分布、对阵该对手的过往表现以及不同比赛阶段的效率变化。从球迷角度看,一些应用通过开放接口将详细的世界杯比赛数据与个人偏好结合,自动推送最符合兴趣的比赛片段与数据解读,让观赛不再是单向的“看结果”,而是参与到数据驱动的赛后复盘当中。甚至在商业决策领域,赞助商可以利用全面数据分析品牌曝光时间与镜头位置,估算投放回报率,并根据球队晋级概率与球星表现动态调整营销策略。当数据捕捉到的不再只是90分钟的比分,而是整个生态的行为轨迹时,世界杯的商业与文化价值也被放大到新的维度。
隐私 合规与技术边界的思考
在不断追求全面获取的过程中,也必须面对隐私与合规问题。球员的生理数据、训练细节和更精细的运动轨迹,往往涉及个人隐私与球队机密,并不适合无限制分享。构建世界杯数据系统时必须尊重相关法规与版权要求,区分可公开与需授权的数据层次。过度依赖数据也可能产生“技术迷信”,忽视了足球中难以量化的心理因素与场上即兴创造。真正成熟的做法不是让数据替代判断,而是把数据作为辅助工具,在遵守边界的前提下释放其最大价值。
admin